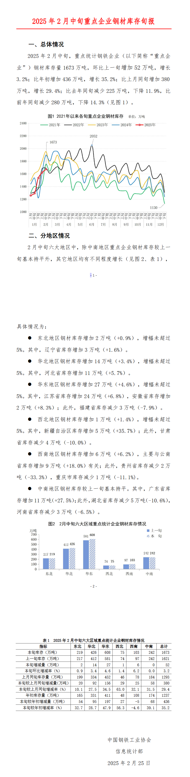
2025年2月中旬,重点统计钢铁企业钢材库存量1673万吨,环比上一旬增加52万吨,增长3.2%;比年初增加436万吨,增长35.2%;比上月同旬增加380万吨,增长29.4%;比去年同旬减少225万吨,下降11.9%,比前年同旬减少280万吨,下降14.3%。

原创文章,作者:阴阳无极,如若转载,请注明出处:https://www.accstt.com/archives/110314.html 以及“阴阳无极精准规则化交易系统”
转载说明:转载或引用本网内容必须以新闻性或资料性等公共信息为使用目的,不能用于赢利目的。不得对本网内容原意进行曲解和篡改。转载本网内容亦不得损害本网或他人利益,不得进行任何违法活动。对于不当转载或引用本网内容而引起的法律诉讼或任何其他形式的纠纷,阴阳无极
注明:在使用本网原创内容时必须注明“来源: 阴阳无极精准规则化交易系统 ”或“ 阴阳无极精准量化交易系统 ”及文章来源出处。


