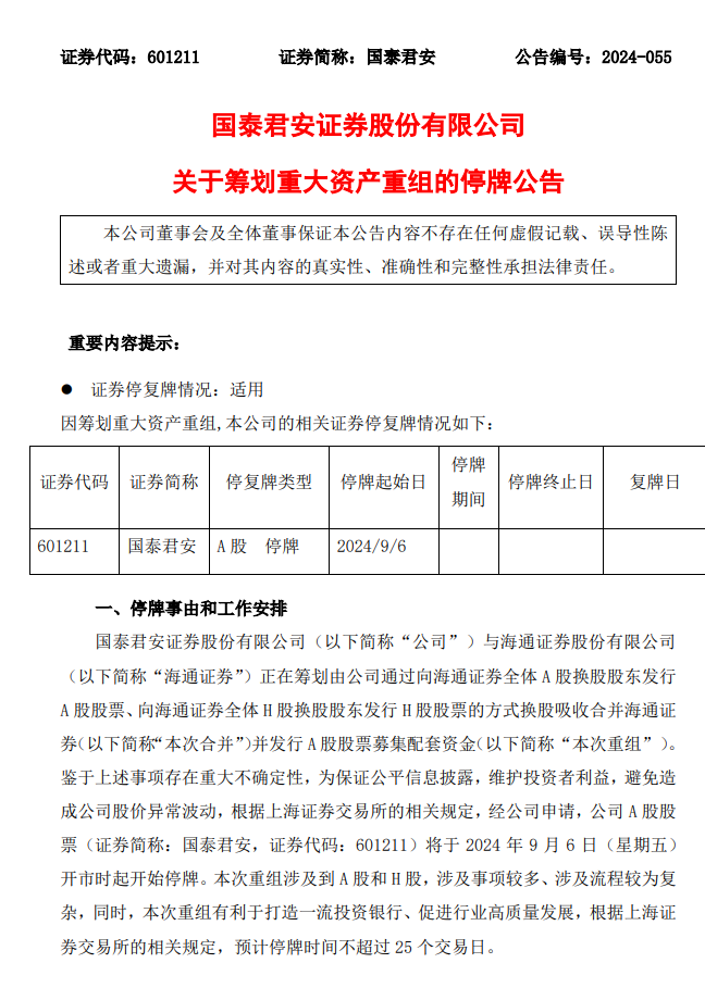
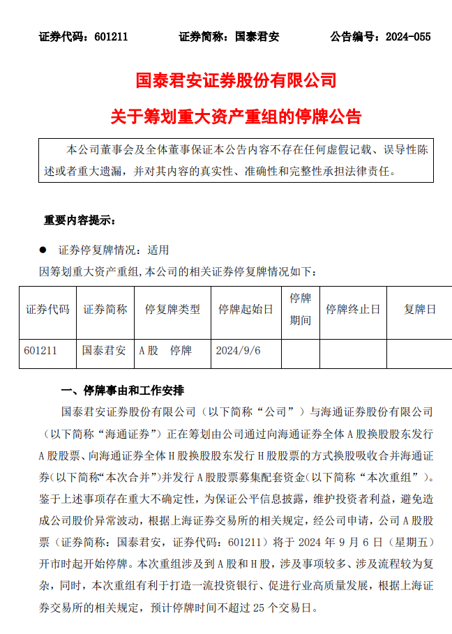
财联社9月5日讯(记者 林坚)在政策引导下,今年以来中小券商整合步伐明显加快,但头部券商合并此前尚停留在“传闻”阶段。9月5日晚间,国泰君安证券、海通证券均发布停牌公告,拟筹划重大资产重组,股票明日起停牌。
国泰君安称,公司与海通证券正在筹划由公司通过向海通证券全体A股换股股东发行A股股票、向海通证券全体H股换股股东发行H股股票的方式换股吸收合并海通证券并发行A股股票募集配套资金,股票停牌。

国泰君安发布公告
记者注意到,本次国泰君安证券、海通证券的合并,是新“国九条”实施以来头部券商合并重组的首单,也是中国资本市场史上规模最大的A+H双边市场吸收合并、上市券商A+H最大的整合案例,涉及多业务牌照与多家境内外上市挂牌子企业,属于重大无先例的创新事项。
上海市委书记陈吉宁今年6月调研国泰君安证券,要求加快向具备国际竞争力和市场影响力的投资银行迈进。有业内人士评价,两家同为大型综合性券商,在业务结构、数字科技、合规风控、科创金融、国际布局等方面各具特色,合并将有更多期许。
具体来看,本次合并符合两家公司的战略发展方向,既有利于双方共享专业能力和客户资源,增强客户服务能力,提升集约管理水平与运营效率;也有利于推动优势互补,完善重点领域、重点产业、重点区域布局,全面提升抗风险能力,增强核心竞争力,更好履行职责使命,提升服务实体经济能级。
数据最为直观。若以2024年上半年业绩来看,两家券商的合并将显著提升二者在行业中的地位和竞争力。合并后二者的营业收入、归母净利润均提升至行业第二的位置,仅次于中信证券,而总资产、净资产将成为行业第一。若以2023年业绩来推算,二者合并之后的主要经营指标将在行业前三的位置。

2024年上半年业绩、2023年年度业绩推测合并财务指标
本次合并有何看点?记者梳理发现,主要有三大内容值得关注。
看点一:响应国家战略,打造一流投行
在最近的一段时间里,中央及其相关部门多次强调并着重提出,要积极推动和促进那些在证券行业中处于领先地位的公司进一步优化和加强自身实力。具体来说,在2023年10月底举行的中央金融工作会议上,明确提出了几项重要的金融发展方针。
首先,会议强调了加快建设金融强国的重要性,指出金融是国家的重要支柱产业,必须加快发展步伐,提升整体实力。
其次,会议提出要培育和打造一批一流的国际投资银行和投资机构,以提升我国在全球金融市场中的竞争力和影响力。
最后,会议特别强调要支持国有大型金融机构进一步优化和做强,通过改革和创新,提高其服务实体经济的能力和水平。
这些政策的提出,旨在推动我国金融行业整体向更高水平迈进,为实现经济高质量发展提供有力的金融支持。到了今年4月,国务院发布新“国九条”,对证券基金机构提出“支持头部机构通过并购重组、组织创新等方式提升核心竞争力,鼓励中小机构差异化发展、特色化经营。”
近期,证监会也集中出台相关配套政策文件,明确“到2035年形成2至3家具备国际竞争力与市场引领力的投资银行和投资机构”的目标。
国泰君安证券和海通证券在业务结构、风险管理、数字科技、客户资源等方面各具特色,双方通过合并可以形成更强综合实力。合并后,新机构各项业务将全面提升,符合中央金融工作会议关于建设国际一流投资银行的目标定位,更好支持实体经济。
看点二:重塑头部券商竞争格局
纵观全球经济金融史,投资银行的发展始终与国家现代化进程、国际金融中心建设紧密相连,全球主要国际金融中心均拥有一批具有显著国际影响力的金融机构。相较于美国等成熟市场,我国证券行业规模体量、机构盈利能力还存在明显差距。
国泰君安证券是由均创设于1992年的国泰证券和君安证券通过新设合并、增资扩股,于1999年8月组建成立,总部位于上海。国泰君安证券于2015年A股上市、2017年H股上市,为A+H上市公司。公司保持较强的综合竞争力,近年来核心财务指标稳居行业第一梯队,是国内最早成立的证券公司中唯一未被更名、合并的大型券商。据记者了解,公司连续17年获得中国证监会A类AA级最高监管评级。
海通证券成立于1988年,由交通银行发起设立,总部位于上海。公司于2007年A股上市、2012年H股上市,为A+H上市公司。公司是国内成立最早、综合实力最强的券商之一,拥有一体化的业务平台、庞大的营销网络以及雄厚的客户基础。
可以看到,国泰君安证券、海通证券均为国内历史最悠久、规模最大的综合类券商之一,成功跨越了中国资本市场发展的全部历程与各个周期。目前来看,业界十分关注二者合并后的体量情况。
若将国泰君安与海通证券2024年上半年的营业收入简单相加,两者营业收入合计为259.35亿元,位列行业第二位,次于行业龙头中信证券,收入差距在42亿元左右,2024年上半年,中信证券营业收入为301.83亿元;二者归母净利润合计为59.69亿元,同样次于龙头中信证券,位列行业第二,上半年,中信证券归母净利润为105.70亿元,二者相差45亿元左右。
总资产方面,两家券商合计为16194.75亿元,超越中信证券的14950.12亿元,成为行业总资产最高的券商。此外,国泰君安和海通证券的净资产之和为3311亿元,同样超越中信证券的2793亿元,位居行业第一。
若以2023年报数据为口径,两家券商合并后的总资产、净资产分别达到1.68万亿元、3302亿元,均位列行业第一。2023年,中信证券的总资产与净资产分别为1.45万亿元、2688.4亿元;合并后两家券商营业总收入、归母净利润达到591亿元、104亿元,位居行业第二位、第三位。
看点三:有利于整合上海金融国资优势资源
本次合并的另一项重要背景是两家券商同属上海国资。公开资料显示,国泰君安的控股股东为上海国有资产经营有限公司,实际控制人为上海国际集团有限公司。海通证券无控股股东且无实际控制人,第一大股东为上海国资旗下上海国盛(集团)有限公司,持股比例为6.6%。
本次合并重组有利于整合上海金融国资优势资源,打造一家与上海国际金融中心地位相匹配的一流投资银行,有效健全完善上海国际金融中心的要素体系,增强上海国际金融中心竞争力影响力,推动上海走出一条中国特色的国际金融中心建设之路,更好地服务建设金融强国的战略目标。
记者注意到,《上海市贯彻〈国有企业改革深化提升行动方案(2023-2025年)〉的实施方案》明确提出要“支持头部证券公司加强业务创新、集团化经营、并购重组,打造一流投资银行”,上海十二届市委五次全会提出要“深入推进国企改革深化提升行动”“紧紧围绕‘五个中心’建设加大改革开放突破力度”。
本文来自网络转载,不代表阴阳无极的立场,如若转载,请注明文章转载出处:财联社 , 本站文章链接:https://www.accstt.com/archives/98425.html
免责声明:本站致力于为定向人群分享有价值的内容,转载引用仅为传播信息之用,所转载的所有文章、图片、音频、视频文件等资料版权归版权原创作者所有,因非原创文章及图片等内容无法逐一和版权者联系,亦无法核实真实出处,如涉及侵权请联系:QQ:177862291,我们将立即予以删除;


